ФизикаЧасть 2. Термодинамика и молекулярная физика2.4. Второе начало термодинамики. Энтропия → Задача № 2.135

(И.Е. Иродов. Задачи по общей физике - скачать весь задачник в DjVu, 3,5 Мб)

Условие задачи:

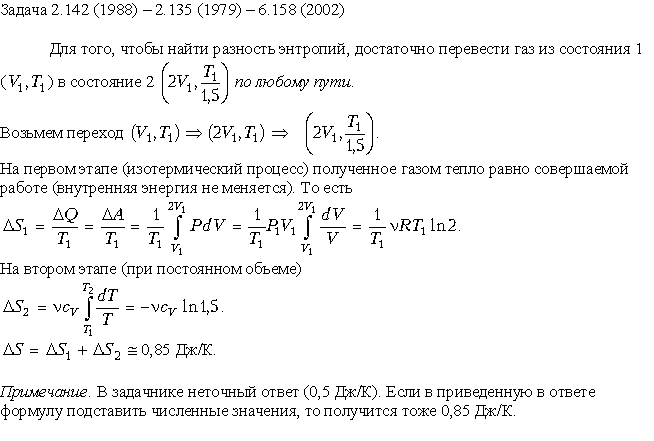
В сосудах 1 и 2 находится по ν = 1,2 моля газообразного гелия. Отношение объемов сосудов V2/V1 = α = 2,0, а отношение абсолютных температур гелия в них T1/T2 = β = 1,5. Считая газ идеальным, найти разность энтропии гелия в этих сосудах (S2-S1).

<< задача 2.134 || задача 2.136 >>

Решение задачи:

Решение задачи - Второе начало термодинамики. Энтропия