Решения по физикеЧертовМетодичка для заочниковОптика → Задача № 568

(Методические указания и контрольные задания для студентов-заочников инженерно-технических специальностей вузов под редакцией Чертова: скачать в DjVu - 1,7 Мб)

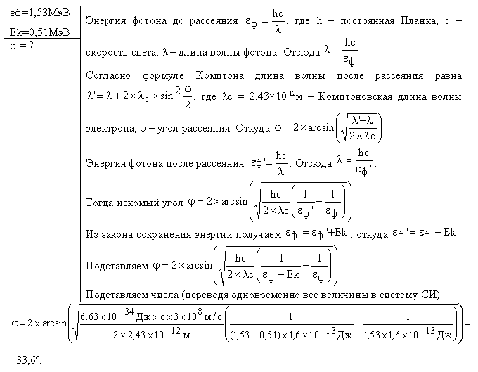
Условие задачи:

Определить угол ϑ, на который был рассеян квант с энергией ε1=1,53 МэВ при эффекте Комптона, если кинетическая энергия электрона отдачи T=0,51 МэВ.

<< задача 567 || задача 569 >>

Решение задачи:

Оптика - решение задачи 568