Решения по физикеЧертовМетодичка для заочниковЭлементы атомной физики и квантовой механики. Физика твердого тела → Задача № 673

(Методические указания и контрольные задания для студентов-заочников инженерно-технических специальностей вузов под редакцией Чертова: скачать в DjVu - 1,7 Мб)

Условие задачи:

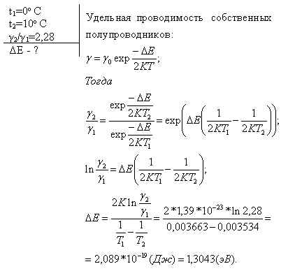
При нагревании кремниевого кристалла от температуры t1=0°C до температуры t2=10°C его удельная проводимость возрастает в 2,28 раза. По приведенным данным определить ширину ΔE запрещенной зоны кристалла кремния.

<< задача 672 || задача 674 >>

Решение задачи:

Атомная физика и квантовая механика - решение задачи 673