Решение задачи 48.42 из сборника Мещерского по теоретической механике

(Физика → Термех → Решебник Мещерского → Аналитическая механика → Уравнения Лагранжа 2-го рода)

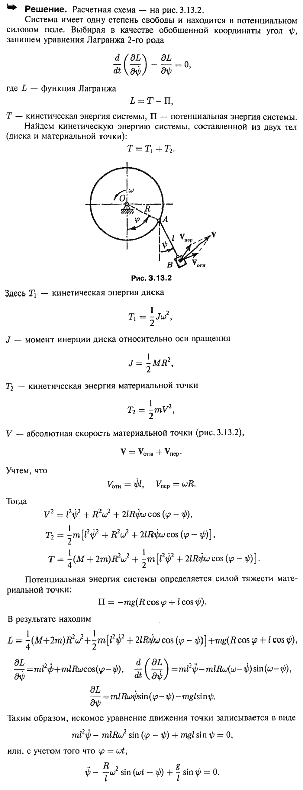
Условие задачи

Диск системы, описанной в предыдущей задаче, вращается с постоянной угловой скоростью ω. Составить уравнение движения материальной точки.

<< задача 48.41 || задача 48.43 >>

Решение задачи

Мещерский 48.42 - Уравнения Лагранжа 2-го рода