Решение задачи 49.2 из сборника Мещерского по теоретической механике

(Физика → Термех → Решебник Мещерского → Аналитическая механика → Интегралы движения, преобразование Рауса, канонические уравнения Гамильтона, уравнения Якоби — Гамильтона, принцип Гамильтона — Остроградского)

Условие задачи

Найти первые интегралы движения сферического маятника длины l, положение которого определяется углами θ и ψ.

<< задача 49.1 || задача 49.3 >>

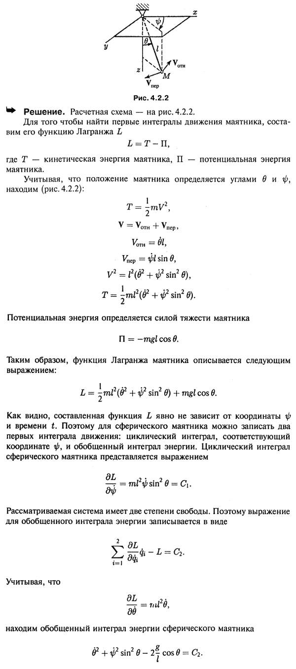
Решение задачи

Мещерский 49.2 - Интегралы движения, преобразование Рауса, канонические уравнения Гамильтона, уравнения Якоби - Гамильтона, принцип Гамильтона - Остроградского