Решение задачи 53.15 из сборника Мещерского по теоретической механике

(Физика → Термех → Решебник Мещерского → Устойчивость равновесия системы, теория колебаний, устойчивость движения → Определение условий равновесия системы. Устойчивость равновесия)

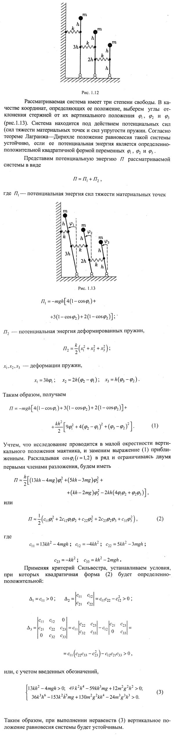
Условие задачи

Исследовать устойчивость вертикального положения равновесия системы маятников, изображенной на рисунке; длина стержня первого маятника 4h, второго Зh и третьего 2h. Массы всех маятников и жесткости пружин одинаковы и соответственно равны m и k. Расстояния точек прикрепления пружин от центров масс равны h. Массой стержней пренебречь, а массы m рассматривать как материальные точки; когда маятники находятся в вертикальном положении, пружины не напряжены.

<< задача 53.14 || задача 53.16 >>

Решение задачи

Мещерский 53.15 - Определение условий равновесия системы - устойчивость равновесия